一、装置简介
(一)装置发展及类型
1.装置发展
精对苯二甲酸(PTA)是关系到国民生计的衣用涤纶化纤聚酯产品的原料。目前在我国涤纶化纤因其品质优良,是化学纤维中的优选品种,它已占整个化纤产品的76%以上。近年来,在化学纤维中聚酯工业发展的速度最快,世界聚酯产量年增长率约为8%左右。随着聚酯应用技术的不断发展,近十年来聚酯用途不断扩大,已延伸到聚酯薄膜、聚酯瓶、工业用聚酯以及其他新聚酯产品等领域中,其中又以工业用聚酯发展更快。
根据国内市场分析,1999年,我国聚酯生产能力达398×104t/a,PTA的需求量为344×104t/a,而产量则为169.1×104t/a,缺口达172.9× 104t/a。2001年PTA进口量达到311.7×104t。2001年国内聚酯年生产能力已经发展到700-800X104t/a,当年产量已达611×104t,需PTA约531.6×104t,但国内PTA生产能力(包括DMT应算到PTA的产能)到2001年约为242.5×1094t/a,当年实际产量约为219.9×104t,PTA缺口达300X104t以上。通过对国内PTA市场需求的分析预测,到2005年底我国PTA市场需求将达到597~699×104t/a。
2.生产工艺路线
精对苯二甲酸(PTA)是生产聚酯(PET)的重要化工原料,当前主要的工艺路线有二条。一种是二甲苯(PX)合并氧化合并酯化生产工艺(也叫DMT法)。另一种是对二甲苯(PX)直接氧化法(即DM法)生产工艺,它是以美国BP—Amoco公司、美国DuPont—ICl公司和日本三井油化公司为代表的中温氧化,加氢精制生产PTA的工艺技术。我国较为先进的已建成投产的PTA装置(如扬子石化)多采用Amoco公司(现为英国BP公司)工艺技术。并对经过对BP、DuPont、三井油化三家公司技术方案从技术路线、产品质量、原材料单耗、催化剂回收、公用工程单耗以及很为关键单台氧化反应器设计生产能力和设备投资状况进行反复的技术优化,同时结合70年代我国引进PTA装置30年来的发展经验,在引进、消化、吸收上所取得的成就(特别是扬子石化)基础上,成功地对老装置进行大胆的革新、改造,使装置生产能力由原来的45×10(4t/a增加到60×10(4t/a(目前可达70×10(4t/a产量)。能耗由原来的469kg标油降低到339kg标油,最低可达290-300kg标油。通过革新创造已形成了许多自己独有的PTA生产技术,目前已有4项技术成果获得专利授予权,5项技术成果正在申请专利,形成14项之多的专有技术。这里重点以对二甲苯(PX)直接氧化法(即DM法)生产工艺做进一步详细论述。
二、重点部位及设备
(一)PTA装置主要原料危险性分析
1.PTA装置主要原料安全特性
在PTA生产整个工艺过程中,存在有对二甲苯(PX)、醋酸(HAC)、溴化氢(HBr)、氢气(H2)以及反应尾气等多种易燃易爆、有毒有害介质(见表3—25、表3—26)。大部分为易燃易爆有毒有害强腐蚀性介质。当生产不稳定或发生泄漏时很容易酿成重大事故,危及生产和人身安全。
(1)PYA装置中已列人《危险货物品名表》GBl2268—90的危险化学晶:
(2)PTA装置列入《剧毒物品品名表》GA 58—93的剧毒物品:根据《职业性接触毒物危害程度分级》GB 5044--85标准,PlA装置中只有在经过洗涤后反应尾气的废气中含有微量的极度危害I级的苯以及高度危害Ⅱ级溴甲烷和一氧化碳。
(3)PTA装置未列入《危险货物品名表》GBl2268—'90的危险化学晶。
(4)根据《重大危险源辨识》GBl8218--2000国家标准要求,生产场所重大危险源是按4类物质品名(品名引用《危险货物品名表》中的介质)及其临界量加以确定的。因此PYA装置中上提到的多种列入和未列入《危险货物品名表》共计18种中,对照生产场所的临界量标准计算只有PX、HAC和U2可视为该装置的重大危险源。严格地说,由于氢气由管道输送而来,装置内不设中间储罐,按标准生产场所的氢临界量不足1t,因此PTA装置的重大危险源为对二甲苯(h)和醋酸(HAC)两种。
2.PTA装置主要原料危险性分析
PTA装置有多种原、辅材料和反应副产物,这些物质存在易燃易爆、有毒有害的危险性。其中主要介质均为甲B类火灾危险性物质,并具有一定的毒性危害,其次高压蒸汽高温物料以及危化品造成的烫伤、灼伤,装置开停时使用大量可致人窒息死亡的氮气,生产中可对人造成放射性伤害的钴“液位计、大型空气压缩机组发出的高分贝的噪音伤害,都是PTA装置存在的危险危害因素。
(1)PTA装置主要危险化学品特性
主要危险化学品特性见表3—23。
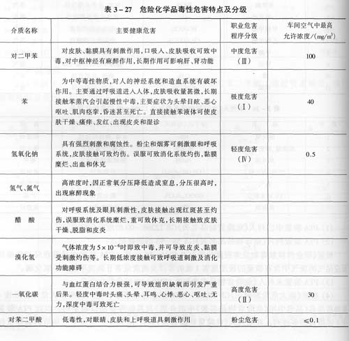
(2)PTA装置危险化学品毒性危害特性
装置危险化学品毒性危害特性见表3—27。
PTA装置均为关键生产装置,其装置特点是生产连续化,流程复杂化,介质危险程度。这些特点决定了装置的管理要细化,操作人员要有较高的技术素质。在操作中应注意以问题:
①PTA装置为中压下生产的装置,主要物料为对二甲苯和醋酸,均为易燃易爆品,加物料的载体为热油,为有毒物质。
②主要中毒物料为对二甲苯和四溴乙烷,长期接触会引起慢性中毒。
③热媒热载体,温度很高,一般在330℃左右,所以操作时须穿防热服、手套和面罩。
④由PTA装置输送PTA粉末和由PTA中间料仓向包装送PlA粉末采用氮气输送。防止粉尘爆炸。并对输送PTA的氮气进行氧含量分析。
3.PTA装置主要危险物质分布
根据PTA装置工艺流程特点,以及装置设备、管线的实际布置情况,调查装置所使用有毒有害危险化学品的实际分布如表3—29所示。
(二)重点及关键部位
1.主反应器系统
对苯二甲酸装置的反应器系统具有高温、高压等特点,在实际生产中,若出现大的故障,将影响装置的正常安全生产,严重时需要紧急停工处理。主要包括氧化单元的空气压缩机、氧化反应和精制单元的加氢反应、离心机等。
2.热媒加热系统
热油系统属于高温、高压,因此对设备及管线的要求严格。在实际生产中,热油炉内盘管冲刷、热油泵机械密封磨损、阀门磨损出现泄漏,都将造成严重事故。
3.重点危险区域划分
根据以上PTA装置所使用有毒有害危险化学品的实际分布,可以对PTA装置危险区域进行如下划分:
①氧化反应、冷凝、结晶区域和加氢预热反应、结晶区域、氮气压缩机等区域为甲级火灾危险性生产区域。②TA过渡区、干燥区域;溶剂脱水、溶剂回收区域;TA料仓;PTA离心、过滤、干燥区域;PTA料仓区域为乙级火灾危险性生产区域。③工艺空压机房、控制室以及MCC等为丙级火灾危险性生产区域。在成品包装车间装袋处,有粉尘外逸的可能。环境中粉尘与操作关系密切,其规定值为不大于0.1mg/m3。④整个PTA装置为甲级火灾危险性装置。PTA装置为甲类火灾危险性装置,主要原料PX、H2都属甲类和甲B火灾危险性物质,装置内氧化及加氢精制单元大部分处于爆炸危险乙区或附加乙区内。
4.主要危险危害分布
主要危险危害分布如表3—30。
5.PTA装置危险点及关键部位
由于多种危险物质存在于整个工艺过程中,按照中石化及国家有关文件及法规,该装置主要危险区域有:氧化反应器、空压机、加氢反应器、氧化干燥机等系统如表3—31所示。
(三)重点设备
PTA装置重点设备机组及设备为反应器、空压机、结晶器等。此外,还有许多的特殊阀门,这些阀门出现故障会导致装置部分停工或全装置停车,若处理不当也有可能导致恶性事散的发生。
1.PTA装置设备概况
PTA装置原料为PX、HAC、H2等易燃易爆、有毒有害的介质,工艺过程有激烈的氧化反应和临氢操作。PTA生产的物料多为浆料,易堵塞,介质腐蚀性强。因此装置内设备类型多样、结构复杂、转动机械多、规格大、材质耐腐蚀要求高是该装置硬件设施的一大特点。如有原动机功率(1—1.2)×104kW的大型空气压缩机,54078m3几流量的尾气膨胀机及53t/h的凝气背压式蒸汽透平机组成的工艺空气压缩机组。有大负荷的压力离心机、真空转鼓过滤机、回转式大型干燥机。装置内有每分钟几万转的高速离心泵、耐强腐蚀的耐酸泵,以及类型近10种之多的机泵等。另外在工艺设备上有钛复合钢板(SA516Cr.70+T1 Cr.1)制作带钛搅拌器的氧化反应器和SA516Gr.70+304L复合钢板制作的加氢反应器等制造难度高的承压设备。
除上述材料外,PTA工艺生产设备中尚采用了一些特殊的材料,如Hastllov C、904L、254SMo、lnconel、2205等。
为防止工艺设备、管理系统的超温、超压事故发生,PTA装置内设备安全阀、防爆膜,给安全生产提供了有力的保证。
2.工艺对设备的要求
PTA装置中使用的多种介质有强腐蚀性,加之PTA产品洁净度要求高,对金属杂质特别是铁离子等含量有严格的控制标准,因此PTA装置中约有85%以上设备须选用超低碳不锈钢、不锈钢复合板直至钛复合板等高品位材质。可以说PTA装置是石油化工生产装置对设备选材条件很为严格和苛刻的,其具体要求如下:
(1)氧化反应工段主要腐蚀性介质为醋酸和溴化物,操作温度高,反应器前后的设备须采用工业纯钛作为设备的基本抗腐蚀材质。考虑到制造成本,设备大多采用复合钛板制造。部分设备由于操作温度较低,可采用316L(317L)、或某些双相钢材料作为基本材料。
如第一冷凝器管板为Ti十Cs十lnconel 600三层复合板,尾气冷却器采用瑞典开发的优于316L或317L的254SMo即Cr20Nil8M06材质。
(2)加氢精制工段主要介质为粗TA的水溶液浆料。为防止不锈钢中的Cr、Nj、Pe等金属离子溶人(本质上也属于腐蚀)物料,最后影响PTA成品的质量,因此在最后两级反应器进料加热器选用了钛材。加氢反应器和其他设备一般采用304L不锈钢或304L复合板作为基本材料。
(3)其他特殊材料的应用
除上述材料外,PTA工艺生产设备中尚采用了一些特殊的材料,如Hastlloy C、904L、254SMo、Inconel2205等。
三、危险因素及其防范措施
(一)生产过程危险因素分析
PTA装置是一套典型的高温、中压、强腐蚀性,部分单元临氢操作的危险性高的化工生产装置,为甲类火灾危险性装置。其工艺特点是:工艺过程复杂、临氢、操作条件苛刻生产中使用15种以上的原辅化工材料及产成品大部分介质属于易燃易爆、有毒有害强腐蚀介质。从装置的TA单元,PTA单元以及中间罐区等辅助单元看,在连续化生产过程中各危险区域的危险部位都存着火灾、爆炸,不同程度的毒性危害和强腐蚀危险。根据同类型装置事故统计数据表明,其主要事故形态是物料的泄漏与空气形成的爆炸混合物,造成火灾爆炸的恶性事件。根据多年的生产实际及经验,在生产过程PTA装置易发生影响开工率的危险因素主要有下述几方面。
1.生产物料的危险性
由于TA单元在生产过程所需的主要物料PX、HAC、NBA等均为易燃易爆物质。对二甲苯的火灾危险存在于原料配制、氧化反应工序中。醋酸的火灾危险性存在于原料配制、氧化反应、结晶、过滤、干燥、浴剂和催化剂回收等各个过程,贯穿于TA单元的整个工艺过程。而醋酸丁酯的火灾危险性主要存在于溶剂回收的共沸蒸馏工艺过程。
以上的三种物质其操作温度均高于其闪点,如,对二甲苯为25℃,醋酸为39℃,醋酸丁酯为22℃,在操作、储存、输送过程中,当管道、机泵以及所经过的工艺设备一旦发生泄漏,易燃物料遇到火源或高温物体时,非常容易起火,如未及时控制即可酿成火灾事故。
其次在TA单元的整个工艺过程,都存在着醋酸和溴化氢中溴离子的腐蚀问题,特别是高温醋酸泄漏对设备和环境的腐蚀更为加剧。由于腐蚀使机械设备、容器、管道材料强度大为降低,长期腐蚀会造成管道、设备、阀门、机封的破坏,引起了泄漏着火事故的发生。如出现高温醋酸或碱NaOH液泄漏中喷射,容易造成操作人员和维修人员的呼吸系统和皮肤的严重灼伤,尤其是大面积的酸、碱灼伤,让人惨不忍睹。
另外,PTA单元的氢气如发生泄漏很容易与空气形成爆炸混合物,不管是静电打火,还是遇到金属撞击都可引发一场恶性事故的发生。其次,物料的毒性对装置的操作者也构成很大的危害。如:溴化氢促进剂加料间存在着因加料过程易吸人HBr蒸汽而存在着中毒的危险,尤其是HBr在氧化反应高温高压条件下可产生溴甲烷。因此在反应尾气、气体膨胀机、吸附塔、气体洗涤塔及尾气输送TA及PTA产品时,都可能存在一定浓度的溴甲烷。上述设备、管道如果发生气体外逸,不但污染环境,并可引发操作人员的急性溴甲烷中毒事故。
2.氧化反应过程的危险性
氧化反应系统包括氧化反应器、结晶器、冷凝器、浆料罐、母液循环罐和醋酸精馏塔等工艺设备。氧化反应是多种易燃物料:PX、HAC、HBr、钴锰催化剂、循环母液、硅油等与大量的空气混合,在高温、低压的氧化反应器内进行激烈放热的化学反应,反应器内存在大量高温、高压的可燃物、助燃物其危险性不言而喻。因此,大多数专利商都要求把氧化反应器放在厚厚的防爆墙内,以降低氧化反应器发生爆炸时造成的损失。生产过程反应器的安全操作是通过控制氧化尾气中的氧含量来实现的,正常生产时尾气氧含量均为3%左右,若氧含量达到5%,反应器就会报警以致停车。如果操作或控制不当,氧化尾气含量超过8%,氧化反应就有发生爆炸的危险。因此氧化反应的工艺操作须严格控制反应温度和压力,避免出现反应速度过快,导致温升过高而发生失控的危险。另外,重要的是在反应的引发过程,尤其是在切换尾气控制阀时操作不当,或发生三取二的尾气氧含量监测仪表故障等问题,容易造成尾气氧含量不断上升,当氧含量超过8%左右浓度时,会出现反应器内醋酸蒸汽的燃烧直至发生爆炸。而分布在氧化反应器周围的结晶器,第一到第四冷凝器以及循环母液醋酸罐,精馏塔醋酸闪蒸罐等,一旦发生大面积泄漏也随时存在着火灾或爆炸的危险性。
3.尾气吸附过程危险性
尾气吸附塔内主要有氧气、溴甲烷、甲苯、醋酸、活性炭、硅胶等物质。正常操作温度较低,但当超过150℃或停车时温度上升过高,会发生塔内活性炭自燃而发生的火灾事故。
4.加氢精制系统的危险性
PTA单元加氢反应器是火灾爆炸重要的危险源。反应介质为氢气和TA的混合物,操作温度为288℃,操作压力最高为8.8MPa。由于操作温度和压力较高,而且氢气介质的爆炸极限宽为4.1%~74.1%,加氢精制单元属甲类防火类别,爆炸危险Ⅱ区,发生火灾爆炸的危险程度高。由于此系统为临氢状态,设备及氢管线存在着氢气泄漏和发生氢腐蚀和氢脆的危险性。系统中的氢气缓冲罐容积非常小,但它是储氢的三类压力容器,同样存在超压爆炸的危险因素。
其次系统内的氢气压缩机将来自炼油厂的重整氢,经氢气压缩机增压,然后送入加氢反应器,系统为临氢区域,氢气压缩机的出口压力达11.0MPa,出口温度为200℃以上更加增大了压缩机及出口管线,阀门发生泄漏所引起的火灾爆炸危险性。
5.原料及PX及化工原料罐区危险性
装置罐区内有PX、HAC、HBr、NaOH、共沸剂NBA等易燃、腐蚀性强的介质。除醋酸罐的容积达1000m3以上能够形成防火堤内积液池火灾外,对二甲苯、热油、醋酸、燃料油等也都有发生罐内池火灾的可能。因此在防止介质的腐蚀泄漏和事故泄漏之时,应杜绝罐区内存在各种火源的可能性,才能防止罐区火灾事故的发生。为防止罐区火灾爆炸事故的发生,除减少泄漏和杜绝火源外,还应防止误操作造成的冒罐跑料和抽空的事故发生。
6.PTA输送、包装及储存系统的危险性
PlA产品在气流输送、包装、存储、除尘等各个生产过程, 自始至终都存在着PTA或TA粉尘发生爆炸的危险。由于PlA或TA的粉尘本身具有可燃性,其最低爆炸浓度为0.05z/L,极限氧浓度为15%(电火花点火)。当粉尘悬浮物与空气形成的混合物达到一定刚度,如52~718g/m3时,遇有足以引起粉尘爆炸的起始能量,如出现明火、静电、电火花引条件就会发生恶性的粉尘爆炸事故。
7.高压蒸汽和开停车及小包装氮气系统的危险性
PTA装置除设热油炉外,加氢单元的进料预热系统全部用高压蒸汽,PTA装置中用于主要生产的加热蒸汽有9.0MPa(表)、1.0MPa(表)及0.43MPa(表)三种规格,其中0.43MPa(表):为氧化反应副产的低压蒸汽,高压9.0MPa(表)蒸汽温度480℃,中压1.0MPa(表),蒸汽也在230℃,因此高压蒸汽系统及其凝液系统的集管、阀门、流水器、管网焊接质量以及外保温材料的选择十分重要,如有漏泄、喷溅、裸管会造成严重的烫伤事故。另外FrA装置工艺过程和PTA小包装置系统以及开停工抢修中都需要大量的氮气。同类PTA装置由于氮气泄漏和管理不当造成窒息伤人致死的事故多有发生。因此该装置的氮气系统须确保密封循环系统良好,杜绝误操作,坚持巡检,以防止各类恶性事故的发生。
(二)放射性物质安全防护
PTA装置普遍使用有放射性液位计(如:氧化、精制反应器采用放射性钴—60或铯—137),钴—60或铯—137电离辐射类型为了射线。为了避免放射源与装置人员的接触。除在仪器专用的操作规程中专业说明外,还需要制定详细的防护处理措施。
1.放射性接触防护处理措施
(1)装置上除有放射仪器的容器外,附近的操作区域里的放射剂量,是有一定限制的。因此,只允许指定的人员进行操作,非指定的操作人员不得接触。
(2)在装有放射性仪器的容器的人孔都用铅封,只有放射管理人员或由他指定的人员并需要书面指令,才可启封。
(3)每一放射源要标记上放射线的警告标志,此标记未经放射管理人员批准,其他人不得除去。
(4)装置中的放射源的说明,应公布在控制室内。
(5)装有放射性物质封闭源的取出、安放、更换及处置的人员须严格遵照相关的安全防护规定进行。
(6)须严格放射作业人员个人剂量监测与健康检查。
2.放射性接触工业标准
(1)西德工业标准DIN 54115规范对密封辐射源要求有:①如果在适当的实验中,可放出的放射性小于0.185×1010Bq,则一般可以认为防护层是惰性且密封的。②辐射源含有气态或以气态吸附的放射性同位素时,如果操作层条件每小时泄漏出防护层的量不大于0.37×1010Bq,则防护层可看作是密封的。③高安全辐射源所采用的材料直至温度800℃,不得溶化、升华或着火。
(2)国家标准:依据《辐射防护规定》GB 8703—88及《密封放射源一般规定》GB 4076--83国家标准。放射作业场所最高允许限值为23.87×103Bq/kg•h,公众最高允许限值为23.87×102Bq/kg•h,聚酯装置监测点结果均能低于公众最高允许限值23.87×102Bq/kg•h,但要考虑到放射源对机体作用的随机效应,仍需注意加强防护。
(三)装置安全自保联锁及其作用
1.PTA装置电气安全系统
PTA装置动力和照明属于二级用电负荷。
PTA装置供电系统一般采用双线路供电,正常时每一路电源各带50%负荷,当某一回路故障时,另一路可带100%负荷。
装置内动力配线为放射线电缆桥架敷设。经低压配电柜配出的动力电源送至MCC盘及照明系统。DCS系统采用UPS电源。
2.PTA装置安全仪表
PTA装置生产自动化程度的要求高,生产工艺中反应器部分为易燃易爆物料,属甲类火灾危险性区域,主流程中多为高温高压及强腐蚀性介质,流体中固体含量多在30%以上,生产运行技术性强,操作难度大,控制要求高。为优化反应条件、降低原料和公用工程单耗,保证生产的安全可靠,要求装置的自动化控制系统具有高可靠性、高安全性及先进性。因此PTA装置主生产线须采用分散控制系统(DCS系统),通过丰富的彩色图像显示,完成控制、指示、记录、报警等功能。在DCS系统中嵌入国际上成熟的优化及先进控制系统,即APC系统,从而不仅提高了装置的安全性和稳定性,还可进一步提高操作的经济性。拟建的PTA主生产线还设有ESD紧急联锁停车系统,以确保装置的安全操作。装置中成套设备一般要配备PLC系统,其状态和报警信号送DCS系统。
PTA装置仪表自动控制系统(DCS)所采用大型集散控制系统,在突发事件情况下可起到以下几个方面的安全措施:
①具有控制室及现场仪表供电的备用电源(UPS)。②装置已设置净化风储罐,保证装置内仪表使用15~30min,其目的亦在于保证装置安全。③根据工艺装置的特点,设置必要的紧急情况下自动联锁保护系统(ESD)。ESD系统独立设置,并采用事故安全型(正常带电,失电动作)。④在工艺装置区内,根据装置的特点,设置一定数量的氢气检测报警仪表。⑤中心控制室除了考虑与工艺装置的安全距离外,设置有可燃气体和火灾报警系统。
3.PTA装置安全与消防设施
①PYA装置设有消防站,距生产装置及辅助生产设施距离不大于2.5kin,接到火警后,消防车5min内就可以赶赴火场,站内共配有泡沫、干粉、水等各式消防车。
②PTA装置区内建有消防水泵房,消防供水采用独立的稳高压消防供水系统,正常压力0.9MPa。消防水量330L/s。PTA装置周围设有环形消防水管道及消火栓,装置内重点部位还设有消防水炮。
③PTA装置内设有泡沫站,可为装置内的HAC储罐提供泡沫灭火混合液。
④PTA装置内设有消防通道、消防炮、高压消防栓、MF8、MTY、MT50各类灭火器,可以满足装置的消防设施配制要求。
⑤PTA装置内设有感温、感烟、手动火灾报警按钮等火灾报警系统。
4.职业卫生设施
PTA装置内安全卫生设施根据国家相关规范进行配备,并设有气防站和相应的管理机构。装置内配有E.RPP—20B/13型号的正压呼吸器等各类气防设施和个人防护用品。装置内职业安全卫生、消防等专业方面工作严格执行中国石化集团公司有关规定。
5.主要安全自保联锁
(1)主要仪表联锁控制
主要仪表联锁控制见表3—32。
(2)联锁管理制度
PTA装置有控制温度、压力、流量、重要液位和大机组安全运行的联锁,并制定和完善联锁管理制度规定:
①各种联锁严禁摘除。
②如生产中需要摘除时,先向技术科报告后,经批准,允许摘除。
③当生产恢复正常后,立刻恢复联锁。
④生产需要紧急摘除,须在24h之内补办手续。
(四)装置易发生的事故及其处理
1.国内外同类装置重大典型事故(火灾、爆炸、中毒及次生灾害)
(1)国外典型石化企业事故原因分析
《世界石油化工企业近30年特大型火灾、爆炸事故汇编》中论述了95起重大火灾爆炸事故的原因,现将统计结果列于表3—33。
从事故原因统计及事故统计表可以看出,这些火灾、爆炸事故的原因大致分为六类,由于阀门管线泄漏引发的事故占很大比率,大约有1/3;其次是泵设备故障,约占事故总数的17.9%;操作失误是第三位的事故原因,导致的事故约有15.8%;仪表电气设备故障约占事故总数的12%;反应失控和雷击也是造成事故的原因,所占比例分别是10.5%和8.4%。
分析上述事故,发现报警消防措施不力也是事态扩大的一个原因,因为95起事故中有12起消防水泵无法启动。在这些事故中值得注意的是,烃类蒸汽发生爆炸事故占事故总数的43%,因为飘逸扩散的蒸汽云团以及弥漫在建筑物内的蒸汽云,被引燃发生的爆炸是很具有毁灭性的事故。
(2)同类PTA装置典型事故分析
①国内某化工厂PTA装置氧化反应器爆炸
1991年6月10日,国内某化工厂Amoco法生产对苯二甲酸的装置发生爆炸,事故造成一人死亡,管线和换热器报废。事故经过为:当日该装置的氧化工段进行正常停车,上午9时40分开始降低反应器的空气和进料量,10时30分,混合料进完,停空气和进料。约15min后反应器尾气系统发生两次连续爆炸,随后管线和氧化反应器相继爆炸,在场的一名操作工被炸死,HE一301换热器报废。爆炸原因是空气切断之后,阀门泄漏,使尾气中的氧气含量超过8%,形成二甲苯和醋酸混合爆炸性气体,自燃或由静电引起爆炸。
②比利时吉尔化工氧化反应器爆炸
1976年11月30日凌晨,比利时吉尔化工厂PTA装置一号氧化装置的第三氧化反应器(BB--305)发生爆炸,但没有造成人员伤亡。事故原因是违反开车程序,原料在没有预热的情况下直接常温输入反应器,通人空气后未能进行反应,尾气中的氧含量达14%—16%,与对二甲苯和醋酸形成爆炸性气体,由静电或自燃引起爆炸。
③国内某化工厂PTA装置检修出现人员窒息死亡1996年3月27日,国内某化工厂PTA装置检修,检修人员在进入HM--501A简体检修时,一维修工未办理进罐手续且防护面具使用不当,造成该维修工窒息死亡。
④国内某化纤公司PTA装置泵体开裂
2001年11月5日,国内某化纤公司PTA装置C1—1221屏蔽泵,在启动泵时,泵盖与泵体连接处突然崩开,200℃、3.15MPa的蒸汽喷出,致使在场操作工1人死亡,1人轻伤。事故原因是泵盖与泵体安装时,使用连接螺栓的规格错误,造成螺栓脱扣,连接强度大幅度下降,当启动泵时瞬间压力升高,泵盖与泵体崩开,酿成了事故。
⑤国内某化工厂PTA氧化装置跑料事故
1984年1月27日,国内某化工厂PTA氧化装置常压罐(HF--1502B)收对二甲苯时,因阻火器堵塞造成罐底焊口撕裂,损失对二甲苯约87t。
(3)事故分析与经验教训
通过上述实例,可以看出PTA装置在生产中较大的危险因素是物料与空气形成的混合物达到爆炸极限,造成火灾爆炸事故,如PTA装置发生的几起爆炸事故都是氧化反应尾氧含量超标引起爆炸,因此在设计时,须确保氧化反应器尾气氧含量控制,报警装置灵敏、准确、可靠;PX装置应重点防范有明火的岗位,如加热炉。生产时应严格遵守工艺操作规程,严禁违章操作;另外,由于装置区域内遍布易燃易爆介质,且一般均带温带压,所以检修人员应按规定办理相应手续,如动火作业证、进罐作业证等,进容器作业时还须做好检修前的分析检测、工作现场确认、安全防护用具和专人监护,每个环节缺一不可,切不可因抢工期、抢进度而忽视安全工作,同类PX装置和PTA装置已数次发生过人员窒息事故;所以各级各类人员都要重视安全工作,严格把好产品质量、工程质量和工作质量关,切实落实每个环节的安全生产责任制,加强对检维修、物资采购和施工作业队伍的管理和监督;同时须建立、健全装置事故预案,并经常不断地进行防事故演习,以提高工人的技术素质。这些都是装置安、稳、长、满、优生产的必要条件。
2.主要危险危害的防范措施
主要危险危害的防范措施列于表3—34、表3—35。
3.PTA装置常见事故及处理
由于PTA装置反应温度高、压力高,因此在PTA装置热媒加热系统和反应器系统易发生事故的部位较多,主要表现为热媒加热系统管线、阀门的磨蚀而引发的设备问题。常见事故及处理见表3—36—1、表3—36—2、表3—36—3。






